
专注百强名校 创造卓越人生
1、项目简介
2025年7月11日,武汉理工大学与英国北方大学联合会(NCUK)合作共建的NCUK国际学习中心正式成立,提供直通全球顶尖大学的权威预科课程,助力学子卓越发展。
NCUK成立于1987年,总部设在曼彻斯特,是由英国16所著名大学共同创办的联盟组织,其中包括布里斯托大学、伯明翰大学、利兹大学、曼彻斯特大学、谢菲尔德大学、利物浦大学、阿斯顿大学、伦敦大学玛丽皇后学院等知名大学。
本项目学生可申请包括英国、澳大利亚、新西兰等60余所NCUK联盟内高校,也可衔接部分非联盟内高校。

(注:学校排名来源于QS2026年版)
2、培养模式
学生在武汉理工大学学习NCUK提供的学术英文课程(EAP)和基础课程,学生顺利完成规定课程,达到课程成绩要求。学生凭NCUK的课程成绩,可免雅思成绩直接申请NCUK体系内的大学出国就读本科阶段课程,在国外完成规定学业课程并满足相应条件,可获得国外大学授予的学士学位。学生也可以选择在我校继续完成NCUK提供的国际大一课程后,赴国外大学就读本科课程,在国外完成规定学业课程并满足相应条件,可获得国外大学授予的学士学位。

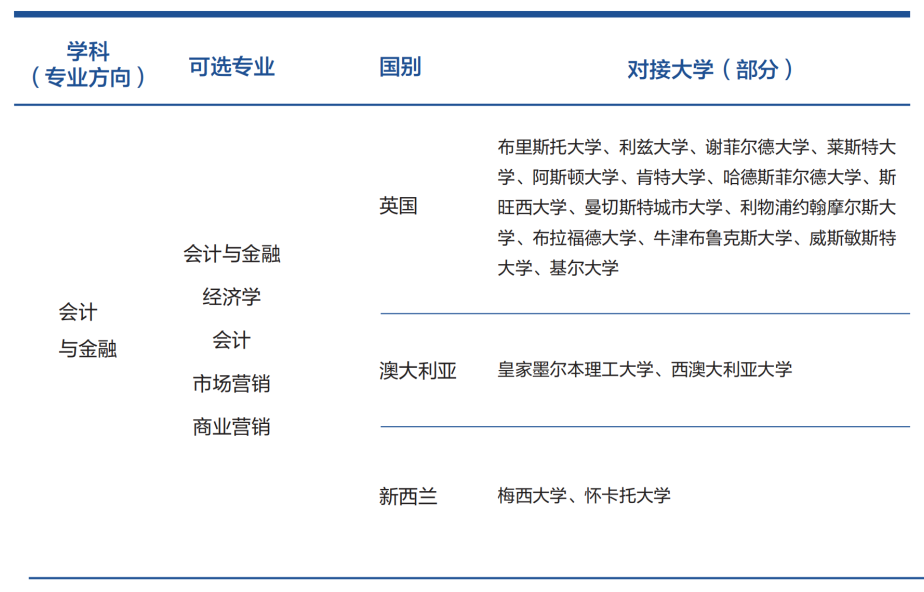
3、专业设置


4、合作院校
合作院校包括英国、澳大利亚、新西兰等60余所高校,其中包含10所QS世界排名前100的高校;21所QS世界排名前200的高校。


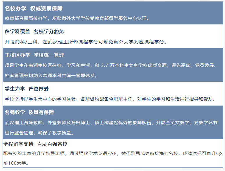
5、项目优势

6、校园风采


7、场馆设施

学生在南湖主校区住宿、学习和生活,和3.7万本科生共享学校优质资源,评先评优、党员发展、档案管理等均纳入普通本科生统一管理体系。
8、报名及录取
报名时间 2025年7月18日开始,额满为止。
招生对象 遵守中华人民共和国宪法和法律、诚实守信、身体健康的应届及往届高中毕业生或同等学力者。
收费标准 每生每年78000元人民币
报名方式
考生登录武汉理工大学国际合作教育招生信息网(以下简称招生信息网,网址:http://sie.whut.edu.cn/zsxxw/)或微信公众号(微信名:武汉理工大学国际教育学院,微信号SIE_WUT)登录招生报名系统报名,并按系统提示上传报名资料电子文档。

寄送报名资料
考生报名成功后,打印系统生成的《武汉理工大学NCUK国际本科项目自主招生报名表》,并将上列表中资料的复印件按序号从上到下装订(无需封面)。
使用中国邮政快递(EMS)送达至:湖北省武汉市洪山区珞狮路205号,武汉理工大学国际教育学院招生与发展中心(东院弘毅楼618室)027-87585099,李老师收。文件内容备注为“招生报名资料”。
注:所有报名资料必须一次性完整寄出,不接受补充寄送的报名资料。报名资料无论审核通过与否,恕不退还。我院将严格履行报名考生信息保密的基本义务。以上资料必须真实有效,若发现学生资料造假,将取消该生报考或录取资格。
专业计划
工科:50人
商务管理:25人
会计与金融:25人
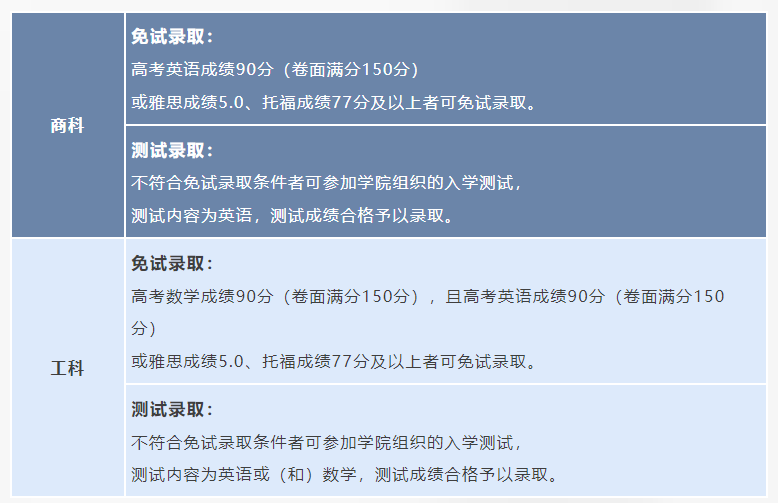
录取办法

注:有效英语成绩须为2023年12月1日后考试成绩。
信息查询
考生可通过招生报名系统查询资料审核状态、测试成绩及录取结果。
其他
1.NCUK出国留学培训项目招生信息通过武汉理工大学国际合作教育招生信息网和武汉理工大学国际教育学院微信公众号发布。
2.学校未以任何形式授权或委托任何机构、企业和个人开展入学测试或培训以及录取相关工作。
3.新生入学后,学校将对新生入学资格进行全面复查。不符合要求者,学校将根据复查情况予以处理,直至取消其入学资格。未如期报到者,视为自动放弃入学资格。
4.本简章仅适用于2025年NCUK出国留学培训项目。
5.本简章由武汉理工大学国际教育学院负责解释。
9、校区地图

10、来访路线及联系方式

11、招生咨询电话
027-87854572 027-87585099 027-87877957 027-87877959